各相关单位:
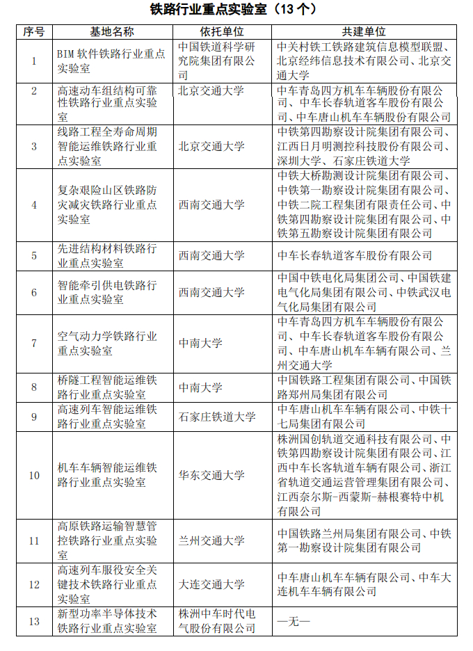
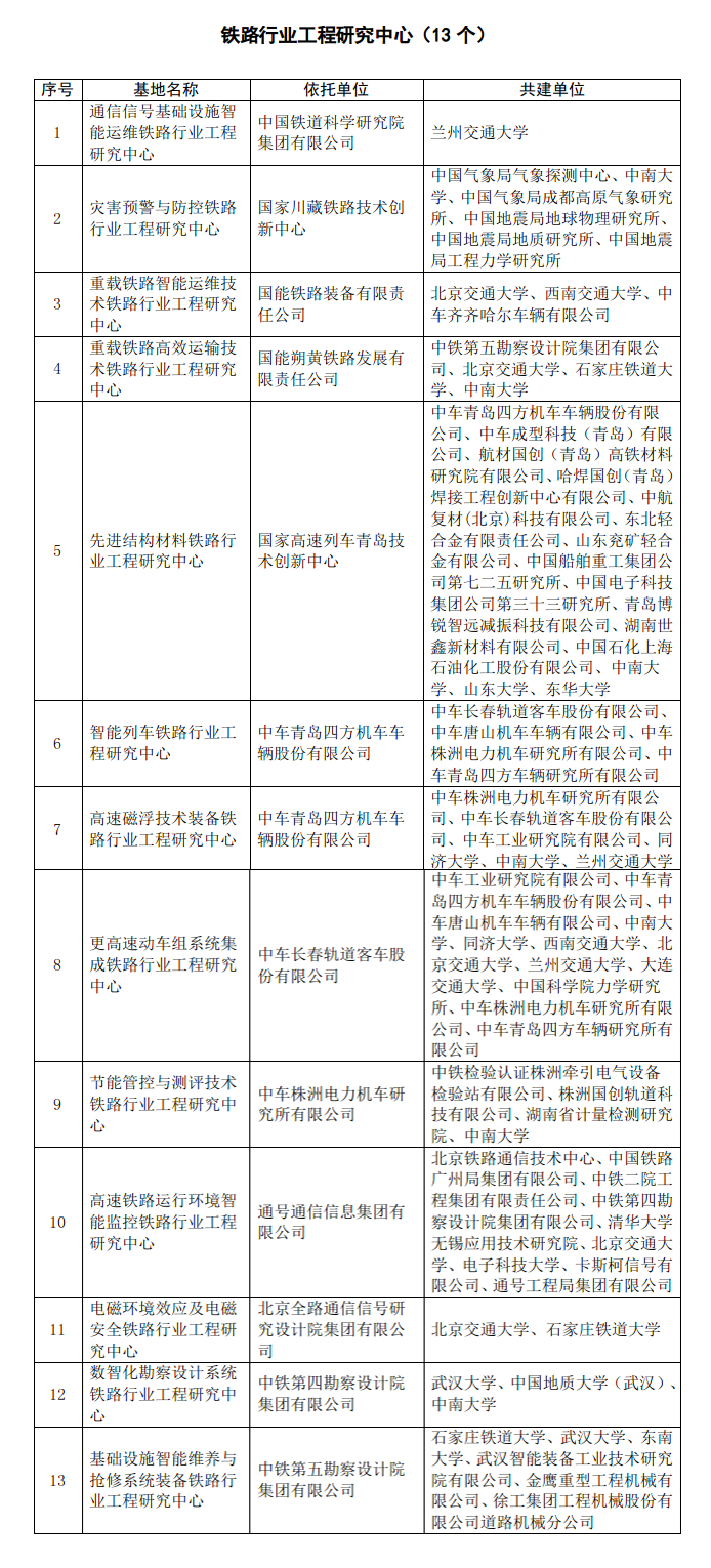
根据《铁路行业科技创新基地管理办法(试行)》(国铁科法规〔2020〕38号),国家铁路局组织开展了第二批铁路行业科技创新基地认定工作,现将认定结果予以公布。
各铁路行业重点实验室和铁路行业工程研究中心及依托单位、共建单位,要牢固树立创新在我国社会主义现代化建设全局中的核心地位,面向世界科技前沿、面向经济主战场、面向国家重大需求、面向人民生命健康,坚持问题导向,立足自主创新,明确职责,强化管理,加强协同,扎实推进科技创新基地建设与发展,打好关键核心技术攻坚战,在铁路基础理论、前沿技术、工程应用研究等方面取得更多成果,全面提升铁路行业整体科技创新能力,为全面建设社会主义现代化国家贡献力量。


| 
                                         | 
                                    
                                
用微信“扫一扫”,点击右上角分享按钮,
即可将网页分享给您的微信好友或朋友圈。